南京城市职业学院是一所由南京市人民政府主办、国家教育部备案的全日制公办普通高等学校。经教育部、省教育厅批准,于2020年实施提前招生。为拓宽优秀人才选拔渠道,深化高职招生录取制度改革,根据省教育厅相关文件要求,结合我校实际情况,特制定南京城市职业学院2020年提前招生简章。
一、招生范围、对象及体检要求
1.已参加2020年普通高考报名,且符合院校报名条件的高中教育阶段毕业生均可报考。其中,报考文科类和理科类专业的考生学业水平测试必修科目成绩均须达到合格(或C级及以上等级);报考艺术类专业的考生七门学业水平测试必修科目成绩中不合格科目不超过三门。
2.普通高中学业水平测试成绩不符合要求的考生,可于高职院校提前招生报名开始前,到户籍所在县(市、区)招办办理相关必测科目考试补报名手续,并按要求参加考试。
3.考生须参加江苏省普通高校招生体检,并符合《普通高等学校招生体检工作指导意见》有关要求。
4.报考空中乘务专业的考生需身体健康(无传染病、心脏病、哮喘病史、精神病史,肝功能正常),身材匀称,暴露部位无明显疤痕、斑点等。女生身高1.63—1.72米,男生身高1.75—1.83米,双眼矫正视力C字表0.7以上。
二、招生专业及计划数
注:招生计划以省考试院核定公布为准
三、报名方式及收费说明
1.报名时间:2020年2月20日至22日
2.报名方式:
(1)登录我校招生信息网http://zjc.ncc.edu.cn或江苏省教育考试院网站http://www.jseea.cn提前招生报名端口,按流程填报相关信息。
(2)专业志愿填报:考生可报考1所院校志愿和6个专业志愿。
(3)点击网上支付选项完成考试费用的支付。
3.收费说明:
文化联考考试费为45元/人(语、数、外每科15元),考生在网上报名时完成支付。
四、考核办法
1.考核内容:
(1)语文、数学、外语三门科目实行联合测试,依据高中课程标准进行,委托江苏省教育考试院组织命题、考试和阅卷。
(2)所有专业均不需参加我校的技能考核或面试。
2.考核分值:
文化联考成绩各科成绩以原始分呈现。
3.考核时间及地点:
(1)普通高中学业水平必修科目测试安排在2020年3月14日至15日。
(2)文化联考:由省考试院统一安排在2020年3月16日进行,考生集中在所属省辖市参加测试。
五、录取
录取工作在省考试院领导下,由我校统一组织录取,录取过程坚持公开、公平、公正的原则,依据考生文化联考成绩从高到低录取。
1.加分政策:凡有下列情形之一的考生,院校可予以加分录取
(1)自主就业的退役士兵可加5分;在服役期间荣立二等功以上或被战区(原大军区)以上单位授予荣誉称号的退役军人可加10分。
(2)烈士子女可加10分。
(3)少数民族考生报考省属普通高校时可加3分。
(4)归侨、归侨子女、华侨子女和台湾省籍考生可加10分。
凡加分考生,须由我校招生领导工作小组集体讨论确定,并在我校招生网站进行不少于10天的公示。公示的考生信息应包括姓名、性别、所在中学(或单位)、资格条件、合格标准及享受优惠类型等。未经公示的考生,一律不得照顾录取。
2.录取原则
(1)总的录取原则:依照“分数优先,遵循志愿”的录取原则,按文化联考成绩由高分到低分排序录取,同分情况按语、数、外依次排序。
(2)新生入学一学期后可以按规定申请转专业。
3.录取流程
我校按照录取原则确定拟录取考生名单,并通过录取系统报省教育考试院审核。经省考试院审批后,录取结果在学校招生网上公布,学校发放录取通知书。
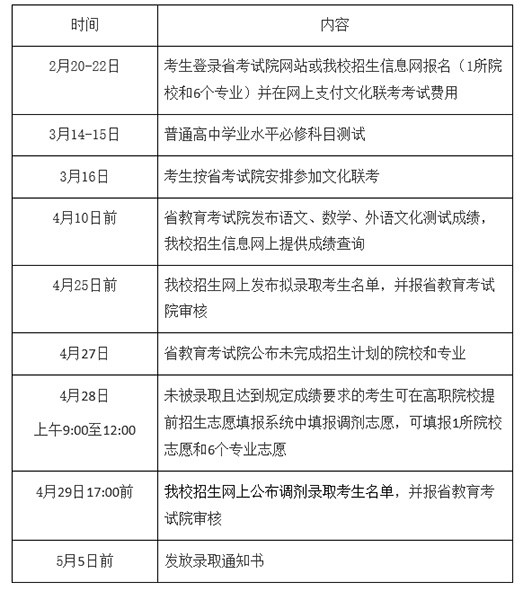
六、日程安排

七、监督机制
1.为保证提前招生选拔工作公平、公正、公开,由学校招生工作领导小组加强对提前招生工作的领导。招办严格执行省教育厅有关文件精神和要求,履行监督主体责任,监察室予以监督。
2.考核结果由招生部门汇总后报学校招生工作领导小组审核,并向社会公布。如有异议,可向学校纪检部门反映,联系电话:025-85395131。
八、违规处理
1.考生本人应本着诚信的原则参加考试,提供材料必须真实。如有弄虚作者,一经查实,将取消其提前招生录取资格。
2.凡在提前招生中违规的考生及工作人员,按教育部令第33号《国家教育考试违规处理办法》处理。考生的违规情况将报江苏省教育考试院,记入高考诚信电子档案。
九、相关事宜
1.提前招生为国家授予学校独立组织考试录取的一种方式,且高考前完成录取工作,按教育部文件规定,考生参加我校提前招生考试,若被正式录取,不得参加全国统一高考,未被录取的可继续参加全国统一高考。
2.对提前招生的考生身体要求,按国家普通高校招生体检标准执行。已录取的考生如参加高考体检不符合相关规定,学校将报上级主管部门批准,取消其录取资格。
3.提前招生的考生入校后进行体检和资格复查,体检不合格或资格复查不合格者,学校将报上级主管部门批准,取消其入学资格。
十、本招生章程由学校招生工作办公室负责解释
十一、联系方式
办学地址:南京市溧水区梁山路1号
咨询地点:南京市溧水区梁山路1号行政楼107室
南京市秦淮区游府西街46号601室
招办咨询电话:400-994-6199 025-82212183 025-82212198
传真:025-82212198
咨询QQ群:259823922
招生网址:zjc.ncc.edu.cn
